Eike Hain und Nils Stein, Studierende des Bachelors Holzingenieurwesen, fertigen einen Designerstuhl an. Maßstab: 1:1. Die Studierenden haben die Design Grundlage des „wooden“ UpChair der Firma Tonon genutzt.

Studierende stellen Designerstuhl mit Hilfe von CAD/CAM Software her

Anwendung von CAD/CAM Programmiersystemen

Im Rahmen des CAD/CAM Praxisprojektes im Wintersemester 2017/18 stellten wir einen Designerstuhl mit Massivholzelementen her. 

CAD steht für "Computer-Aided Design" und CAM für "Computer-Aided Manufacturing". CAD/CAM-Software wird eingesetzt, um zum Beispiel Prototypen oder fertige Produkte mit einem einzigen Tool zu entwerfen und zu fertigen.

Umgang mit 5-Achs-CNC-Bearbeitungszentren

Ziel des Moduls war es, die Anwendung von CAD/CAM Programmiersystemen und den sicheren Umgang mit 5-Achs-CNC-Bearbeitungszentren zu erlernen.

Mit der 5 Achsen Bearbeitungstechnologie kann ein Bauteil in fünf Ebenen gleichzeitig gefräst werden. CNC wiederum steht für "Computerized Numerical Control" und einen Vorgang, bei dem codierte Befehle in Arbeitsabläufe umsetzt werden.

Pflichtenheft für den Stuhl

Das Pflichtenheft beschreibt in konkreter Form, wie der*die Auftragnehmer*in die Anforderungen des*der Auftraggebers*in lösen möchte.

  • Maßstab 1:1, um eine spätere Verwendung zu garantieren
  • Nutzbar und alltagstauglich, also bequem und ausreichend stabil dimensioniert
  • Optisch ansprechend
  • Gestalterisch orientiert am UpChair
  • Sitzschale möglichst dünn, um eine filigrane und leichte Art zu suggerieren
  • Leichte Montierbarkeit
  • Massivholzelemente als Kontrast zum formverleimten Element

Entwurf mit CAD Programm

Der Designerstuhl ist eine Holz-Interpretation des UpChair von Tonon. Als CAD-Programm wählten wir anfänglich Auto-CAD. Um die ungefähren Abmessungen des Originals zu generieren war diese Wahl auch sinnvoll.

Im weiteren Verlauf stießen wir jedoch vermehrt an die Grenzen des Programms Auto-CAD, speziell als es darum ging, 3D-Flächen zu erzeugen, vielseitig zu bearbeiten und in Volumenkörper umzuwandeln. Daher stiegen wir auf das Programm Cimatron 13.0 um.

Das Programm Cimatron 13.0 bietet umfassende Befehle für die Flächen- und Volumenkörperbearbeitung und rechtfertigte den Wechsel und die intensive Einarbeitung in dieses Programm.

Programmierung von Arbeitschritten

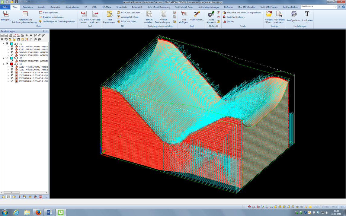
Die in Cimatron erstellten CAD-Dateien wurden dann als Solid Körper in das Programm AlphaCAM eingefügt. In diesem Programm fand dann die Programmierung der einzelnen Bearbeitungen statt, die für das CNC-Bearbeitungszentrum (Computerized Numerical Control) notwendig sind.

Bevor es ans Fräsen ging, haben wir die geschriebenen Programme mit einer Simulation überprüft. Diese Überprüfung ist zwar kein Garant für einen zwischenfallfreien Fräsgang, doch werden einem hier schon einmal grobe Schnitzer aufgezeigt.

5-Achs-Bearbeitung

Nach dem die einzelnen Vorrichtungen zum Pressen, Konditionieren und Formatieren visuell hergestellt werden konnten, haben wir mit der Fertigung der einzelnen Bauteile angefangen. Dies haben wir mit Hilfe der 5-Achs-CNC-Bearbeitungszentren des Labors für Bearbeitungstechnik durchgeführt.

Plakat und Ausarbeitung

Eckdaten zum Projekt

Studiengang
B.Eng. Holzingenieurwesen

Studienbereich
Bauen
Design

Zeitraum
Wintersemester 2017/18

Ziel
Stuhl mithilfe von CAD/CAM-Software entwerfen und fertigen

 

Das Projekt wurde innerhalb der Vertiefungsrichtung "Möbel & Ausbau" durchgeführt. Genauer, im Rahmen des Moduls CAD/CAM-Praxisprojekt. CAD steht für "Computer-Aided Design" und CAM für "Computer-Aided Manufacturing".